| Sign In | Join Free | My chinapackagenet.com |
|
Model Number : XAP
Certification : CE SGS Rohs
Place of Origin : Guangdong, China (Mainland)
MOQ : 100 pcs
Price : Negotiable
Payment Terms : T/T, Western Union, MoneyGram,paypal
Supply Ability : 1000000pcs per week
Delivery Time : 1-3 days after full payment
Packaging Details : 50pcs/100pcs into one bag ,standard packing
Color : white / black / other
Package : customized
Condition : New
Material : Metal
Quality : Brand original new / AAA grade
Guarantee : 6 months
Payment : T/T, Western Union, Escrow,Paypal
Shipment : UPS, TNT, EMS, DHL, FedEx
Products Status : Stock
Competitive price and good service for small parts charghing headphone flex
Specification
Name: Original galaxy Replacement Flex Cable for Power Flex
Model: galaxy
Size: Standard
QC: Test one by one before shipment
Material: Good material for flex
Features: Replacement of the broken or not work power flex
Weight: 0.008 KG
Warranty: 12 months (Not install and man made damage)
Package: In an antistatic bag with bubble outside carton
Delivery time: 2-4 days after confirm your payment
Quality Control:
Professional Test before Delivery to Customers.
With Commercial and Safety Package.
12 Months Guarantee time.
Detail Products Instruction
1.Paymen Term: TT/Western Union/MoneyGram/Paypal
5. Product model: We provide all kinds of spare parts for cell phone,LCD, Flex cable,touchscreen etc.
6. Information: We share the latest information of cell phone spare parts in China market every week.
Our service:
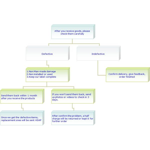
1.12 months warranty.
All our products have 12 months warranty and you can post them back within one month after you receive the products if there are some quality problem, we will send the good one to you asap.
If you have trouble in sending back products that have quality problem,pls send the photogragh or video to us, we will compensate half charge after confirm the problem.
2. Don't take responsibility for there situations as follows:
a. Man-made damage is no warranty.
b. Do carefully operate, install damage is no warranty.
c. If the product is already used by you, then no warranty.
d. Do keep our label complete,if our label broken,then no warranty.

Contact us :

|
|
Spare Parts Replacement Front / Back Camera Homebutton Flex Repair Images |